Adjustment
White Balance Adjustment
In Component signal mode, Signal generator will select Tim 314, Pattern 141(80% White);
Press "Menu +1+9+9+9+ Back" into the factory mode.
Move the cursor to Current Source and choose component; Move the cursor to Color temp and choose color temp(Cool, Normal, Warm), Move the cursor to the Gain and adjust RGB parameters to make the color temperature value within the cool color temperature specifications(Specifications in the following table) (NOTE: What we need is the Gain after the Color temp )
White Balance Adjustment
In Component signal mode, Signal generator will select Tim 314, Pattern 141(80% White);
Press "Menu +1+9+9+9+ Back" into the factory mode.
Move the cursor to Current Source and choose component; Move the cursor to Color temp and choose color temp(Cool, Normal, Warm), Move the cursor to the Gain and adjust RGB parameters to make the color temperature value within the cool color temperature specifications(Specifications in the following table) (NOTE: What we need is the Gain after the Color temp )
Firmware
Instruction
Change the software file name to “install.img”.
Prepare a USB memory. Copy the file “install.img” from your computer to the USB memory root directory, and remove it from computer’s USB port.
Change the software file name to “install.img”.
Prepare a USB memory. Copy the file “install.img” from your computer to the USB memory root directory, and remove it from computer’s USB port.
F/W
Upgrade
Insert USB flash disk into TV’S USB
Insert USB flash disk into TV’S USB
AC
on the TV, the indicator light will shine after about tens of seconds, and the
software will update automatically.
TV will auto restart after update the software.
After restart, press “menu+1999+back” keys in remote control into the factory menu. Check the version of MCU, and restart, software update is completed.
TV will auto restart after update the software.
After restart, press “menu+1999+back” keys in remote control into the factory menu. Check the version of MCU, and restart, software update is completed.
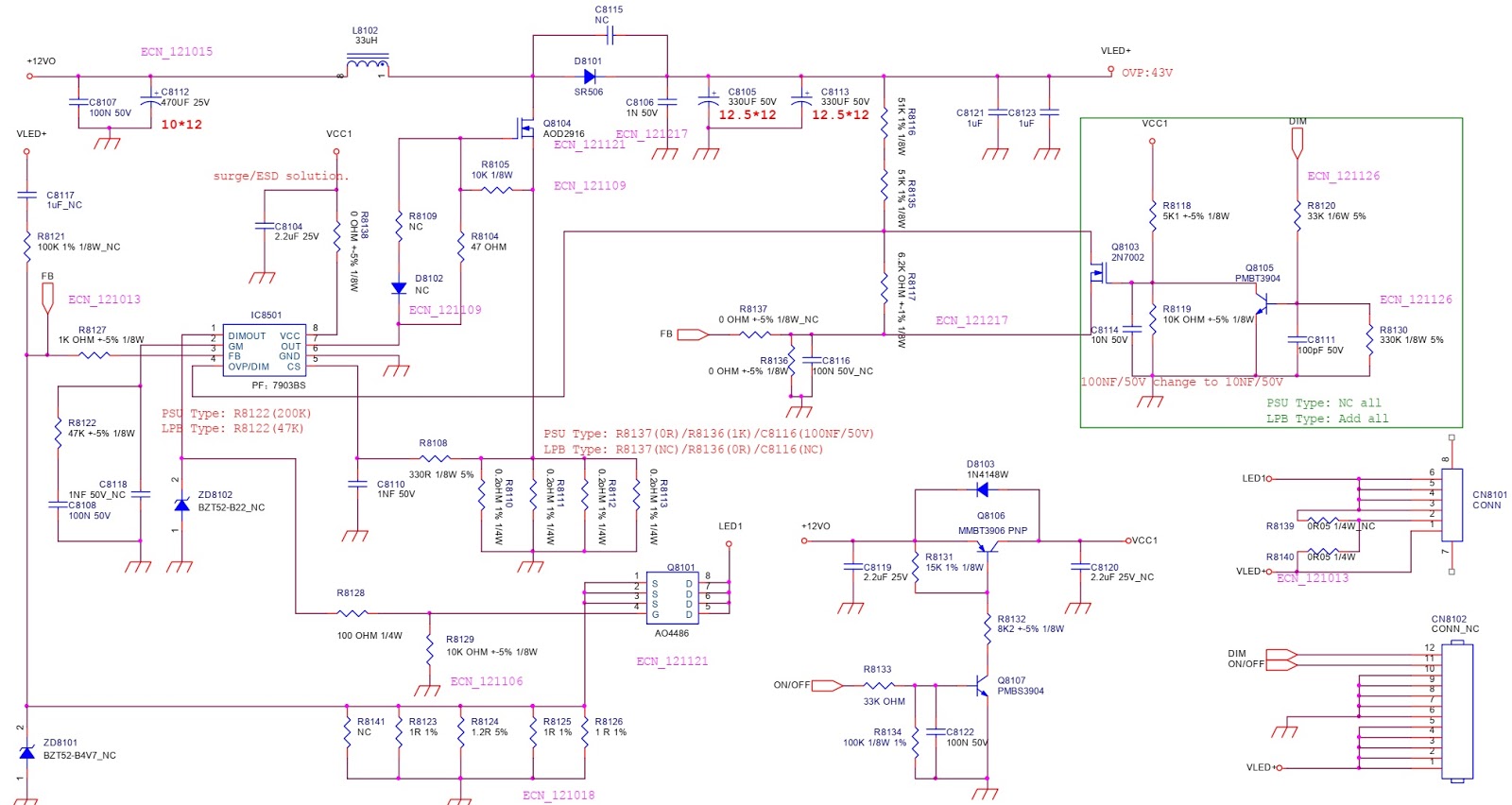
SMPS schematic
Troubleshooting







